一、树结构
树是一种很特别的数据结构,树这种数据结构叫做 “树” 就是因为它 长得像一棵树 。但是这棵树画成的图长得却是一棵倒着的树,根在上,叶在下。树是图的一种,树和图的区别就在于:树是没有环的,而图是可以有环的。
树状图是一种数据结构,它是由n(n>=1)个有限节点组成一个具有层次关系的集合。把它叫做“树”是因为它看起来像一棵倒挂的树,也就是说它是根朝上,而叶朝下的。
二、为什么要有树结构
2.1 树结构是一种天然的组织结构
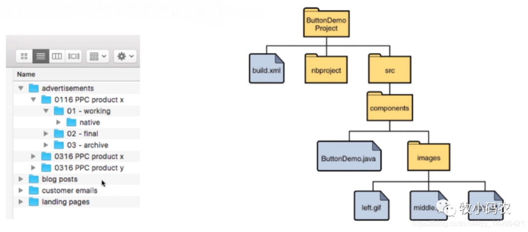
比如说电脑中的文件夹,我们需要找到一个特定的文件,需要到某个文件夹下去找这个文件,计算机的文件存储的结构来源于生活。再比如说图书馆,我们知道图书馆里面有 历史类、数理类、计算机类,我们想要找到关于java的书籍,就需要到计算机类的Java中去找到我们需要的图书
比如公司里面的层级结构:CEO、HR CTO等等,还有我们比较常见的家谱等等,都是类似于树结构
将数据使用树结构后,会更加的高效
三、二分搜索树
3.1 特点
- 二分搜索树是一个动态数据结构
- 二分搜索树也是一颗二叉树(也叫多叉树)
- 二分搜索树的每个节点的值都大于其左子树的所有节点的值,同时每个节点的值都小于其右子树的所有节点的值
- 存储的元素必须有可比较性, Java中的话就要求二分搜索树保存的数据类型要实现Comparable接口, 或者使用额外的比较器实现
- 每一颗子树也是二分搜索树
- 二分搜索树具有唯一根节点,同时在二叉树中最底下是它的叶子节点
- 二分搜索树具有唯根节点,每个节点最多有两个孩子(左边的叫左孩子,右边的叫右孩子),同时每个节点最多有一个父亲
二分搜索树天然的具有递归特性
四、具体代码实现
在进行相关操作之前, 先定义一个支持泛型的节点类, 用于存储二分搜索树每个节点的信息, 这个类作为二分搜索树的一个内部类, 二分搜索树的类声明以及Node节点类声明如下:
- publicclassBST>{
- privateclassNode{
- publicEe;
- publicNodeleft,right;
- publicNode(Ee){
- this.e=e;
- left=null;
- right=null;
- }
- }
- //节点
- privateNoderoot;
- //树容量
- privateintsize;
- publicBST(){
- root=null;
- size=0;
- }
- publicintsize(){
- returnsize;
- }
- publicbooleanisEmpty(){
- returnsize==0;
- }
- }
4.1 添加元素
二分搜索树添加元素的非递归写法,和链表很像,由于二分搜索树本身的递归特性, 所以可以很方便的使用递归实现向二分搜索树中添加元素,
代码实现:
- //向二分搜索树添加新的元素e
- publicvoidadd(Ee){
- root=add(root,e);
- }
- //向以Node为根的二分搜索树中插入元素E,递归算法
- //返回插入新节点后二分搜索树的根
- privateNodeadd(Nodenode,Ee){
- if(node==null){
- size++;
- returnnewNode(e);
- }
- if(e.compareTo(node.e)<0)
- node.left=add(node.left,e);
- elseif(e.compareTo(node.e)>0)
- node.right=add(node.right,e);
- returnnode;
- }
4.2 查找元素
由于二分搜索树没有下标, 所以针对二分搜索树的查找操作, 我们需要定义一个 contains() 方法, 查看二分搜索树是否包含某个元素, 返回一个布尔型变量
代码实现:
- //看二分是搜索树中是否包含元素e
- publicbooleancontains(Ee){
- returncontains(root,e);
- }
- //看以Node为根的二分搜索树中是否包含元素e,递归算法
- privatebooleancontains(Nodenode,Ee){
- if(node==null)
- returnfalse;
- if(e.compareTo(node.e)==0)
- returntrue;
- elseif(e.compareTo(node.e)<0)
- returncontains(node.left,e);
- else//e.compareTo(node.e)>0
- returncontains(node.right,e);
- }
4.3 遍历操作
一、 什么是遍历操作
- 遍历操作就是把所有的节点都访问一遍
- 访问的原因和业务相关
- 遍历分类
前序遍历 : 对当前节点的遍历在对左右孩子节点的遍历之前, 遍历顺序 : 当前节点->左孩子->右孩子中序遍历 : 对当前节点的遍历在对左右孩子节点的遍历中间, 遍历顺序 : 左孩子->当前节点->右孩子后序遍历 : 对当前节点的遍历在对左右孩子节点的遍历之后, 遍历顺序 : 左孩子->右孩子->当前节点
二、 前序遍历
- //二分搜索树前序遍历
- publicvoidpreOrder(){
- preOrder(root);
- }
- //前序遍历以Node为根的二分搜索树,递归算法
- privatevoidpreOrder(Nodenode){
- if(node==null)
- return;
- System.out.println(node.e);
- preOrder(node.left);
- preOrder(node.right);
- }
- publicvoidpreOrderNR(){
- Stackstack=newStack<>();
- stack.push(root);
- while(!stack.isEmpty()){
- Nodecur=stack.pop();
- System.out.println(cur.e);
- if(cur.right!=null)
- stack.push(cur.right);
- if(cur.left!=null)
- stack.push(cur.left);
- }
- }
三、 中序遍历
- //二分搜索树的中序遍历
- publicvoidinOrder(){
- inOrder(root);
- }
- //中序遍历以Node为根的二分搜索树,递归算法
- privatevoidinOrder(Nodenode){
- if(node==null)
- return;
- inOrder(node.left);
- System.out.println(node.e);
- inOrder(node.right);
- }
四、 后序遍历
- //二分搜索树的后序遍历
- publicvoidpostOrder(){
- inOrder(root);
- }
- publicvoidlevelOrder(){
- Queueq=newLinkedList();
- q.add(root);
- while(!q.isEmpty()){
- Nodecur=q.remove();
- System.out.println(cur.e);
- if(cur.left!=null)
- q.add(cur.left);
- if(cur.right!=null)
- q.add(cur.right);
- }
- }
- //后序遍历以Node为根的二分搜索树,递归算法
- privatevoidpostOrder(Nodenode){
- if(node==null)
- return;
- inOrder(node.left);
- inOrder(node.right);
- System.out.println(node.e);
- }
五、 理解前中后
二分搜索树前序非递归写法
原文链接:https://mp.weixin.qq.com/s/8xxuGiL0fhq_nH05avL5FA














